Szövegből térképet
Internet a tanórás - 2010. március 15.
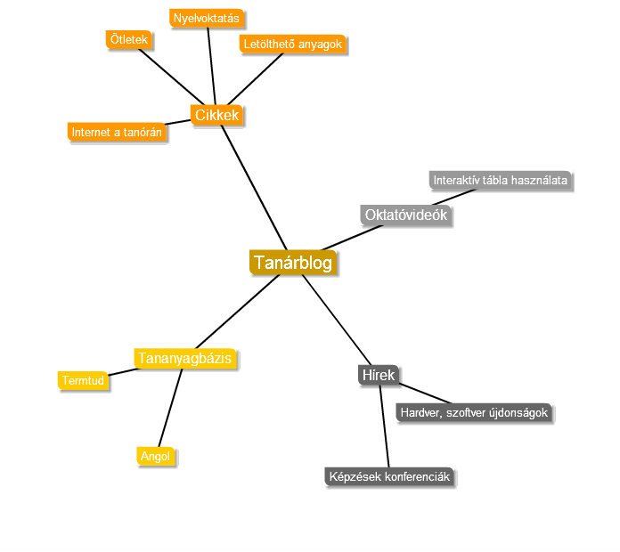
Itt a TanárBlogon már többször volt szó a gondolattérképekről (a legbővebben talán ITT). Most egy olyan alkalmazást mutatunk be, amivel szövegből készíthetünk gondolattérképet. A Text 2 Mind Map (ITT TALÁLHATÓ) egyszerűségében lenyűgöző. Nem kell mást tennünk, csak begépelni a fogalmakat csoportosítva a kategóriák, alkategóriák szerint és ebből a rendszer automatuikusan generál számunkra grafikát.
Külön öröm, hogy a rendszer az ékezetes karakjtereket is gond nélkül megjeleníti. Az elkészült térképet könnyedén testre szabhatjuk, majd ezután képként el is menthetjük.






